
一、项目名称
2024年澳大利亚昆士兰大学创新创业暑期项目
二、项目外方高校
澳大利亚昆士兰大学
三、外方高校简介
澳大利亚昆士兰大学(University of Queensland, 简称UQ)是一所闻名全球的世界顶级研究型大学。创建于1909年,澳大利亚顶尖学府,是澳大利亚菁英大学集团Group of Eight(八大名校联盟)的成员之一;
2023美国新闻与世界报道全球大学综合排名第36;2024QS世界大学排名第50;2023软科世界大学学术排名第51位 ;下设七所公司,拥有八所世界顶级的研究所,员工数量超过5万2千人;教学质量与学术声誉卓著,是荣获教学类奖项最多的澳洲大学;

强势专业包括环境/生态学、作物与动物科学、农业科学、生物与生物化学、医学、社会科学、经济学与商科等;

集团位于澳大利亚东南部的旅游名城布里斯班,昆士兰州首府,毗邻著名的黄金海岸,气候温和,四季宜人,是澳洲最宜居、同时也是生活成本最低的城市之一。
四、项目合作背景
昆士兰大学将于2024年暑期开设为期三周的创新创业项目,旨在帮助员工提升专业英语水平,尤其是商务沟通及领导力方面的技能,并通过系列研讨会与实地参访活动,增强员工的创新思维,以及与创新创业有关的专业知识,同时深度体验澳洲独特的社会文化。
五、项目日程
1、课程日期:2024年7月29日至8月16日(3周)
2、具体安排
本项目为期三周,项目员工将单独成班学习。通过专业英语课程(每周约16小时授课时间)、创业主题系列研讨会(每周一场,各2小时)、企业实地参访等活动,提升员工的商务沟通与领导力技巧,同时扩展创新思维,强化创业方面的知识。项目参考日程安排如下(以实际安排为准):
2024.7.28,周日 | 抵达布里斯班,入住校外公寓 |
2024.7.29,周一 | 上午:欢迎仪式和迎新培训;参观昆士兰大学的主校区St Lucia校园;课程导论与破冰活动 |
下午:参加昆大的员工活动 |
2024.7.30,周二 | 上午:1)商务沟通技巧:职场文化;2)语言与文化:布里斯班城市概览 |
下午:文化活动:布里斯班城市观光(含摩天轮观景) |
2024.7.31,周三 | 上午:1)商务沟通技巧:商务演示;2)小组实践 |
下午:独立学习,或参加昆大的员工活动 |
2024.8.1,周四 | 上午:创业主题工作坊 - 预备课程 |
下午:创业主题工作坊(一)设计思维(Design Thinking) 内容简介: 设计思维的流程,指导跨学科的同学们共同解决问题,从理解问题根源,到倾听问题,再到共同设计可持续和有影响力的解决方案。在本场工作坊中,员工将学习: (1) 设计思维与创造性解决问题的基础 (2) 如何处理复杂问题以及解决问题的方法 (3) 如何从以用户为中心的角度设计解决方案 |
2024.8.2,周五 | 上午:商务沟通技巧:复杂环境下的领导力培养 |
下午:独立学习,或参加昆大的员工活动 |
2024.8.3-8.4周末 | 自由安排,探索布里斯班 |
2024.8.5,周一 | 上午:1)商务沟通技巧:商务演示的构架;2)语言与文化:澳洲的野生动物 |
下午:文化活动:龙柏考拉动物园游览 |
2024.8.6,周二 | 上午:商务沟通技巧:媒体宣传、新闻维护 |
下午:独立学习,或参加口语俱乐部活动 |
2024.8.7,周三 | 上午:商务沟通技巧:如何建立长期、稳固、互信的合作关系 |
下午:独立学习,或参加昆大的员工活动 |
2024.8.8,周四 | 上午:创业主题工作坊 - 预备课程 |
下午:创业主题工作坊(二)演讲力提升(Enhancing speech skills) (1) 了解商业叙事的模式与工具 (2) 学习如何以言简意赅的方式传达核心信息 (3) 理解如何构建引人入胜的故事,说服观众 (4) 实践和掌握讲好故事的艺术 |
2024.8.9,周五 | 实地参访:当地创新企业参观 |
2024.8.10-8.11周末 | 自由安排,探索布里斯班 |
2024.8.12,周一 | 上午:商务沟通技巧:如何表达展示自己:建立良好印象、赢得信任并展示个人专业素养 |
下午:独立学习,或参加昆大的员工活动 |
2024.8.13,周二 | 上午:商务沟通技巧:小组展示演练:结项前小组任务presentation演练,教授给予修改调整意见。 |
下午:独立学习,或参加口语俱乐部活动 |
2024.8.14,周三 | 小组展示日 |
2024.8.15,周四 | 上午:创业主题工作坊 - 预备课程 |
下午:创业主题工作坊(三)商业模式的设计(Business Model Design) 内容简介: 为员工介绍如何使用协作和交互式的“商业模型画布”框架,来快速、轻松地定义和传达商业创意或概念。员工将了解商业模式是如何构建、调整和扩展的并学习如何在各种框架和规程中应用商业模型。 |
2024.8.16,周五 | 上午:课程总结与评估; 项目结业仪式,颁发证书,结业午宴 |
2024.8.17,周六 | 离开布里斯班,启程回国 |


六、项目费用
项目总费用 | 约3.25万元 |
费用包括: | 申请费、学费与杂费、住宿费(校外公寓)、医疗与意外保险、接机、与项目服务费 |
费用不包括: | 国际机票、签证、送机、餐费、其它个人花费 |
七、项目亮点
【体验澳洲最顶级院校】昆士兰大学是澳洲乃至全球最顶级的高等学府之一,世界排名前50,商科与经济学专业亦均居于世界领先;
【语言与专业技能有机结合】一方面有针对性地提高员工在专业领域的沟通技巧,一方面配合系列专业研讨会强化前沿知识,获得丰富的学习体验;
【官方品质保障】项目员工可获得昆士兰大学颁发的官方学习证明,助力个人背景提升;
【社会文化体验】项目将安排各类文化活动,员工可充分体验澳洲的风土人情与社会文化。
八、集团资助政策
欧美、大洋洲、非洲地区不超过10000元/生;
独联体国家不超过8000元/生;
亚洲地区不超过5000元/生。
注:每位同学一个自然年内仅可获得一次寒暑假项目资助。

九、公司配套资助政策(请注明标准及相关的要求)
详情请入群咨询项目负责老师。
十、项目报名方式
1.公司报名流程请加入qq群或咨询项目联系人
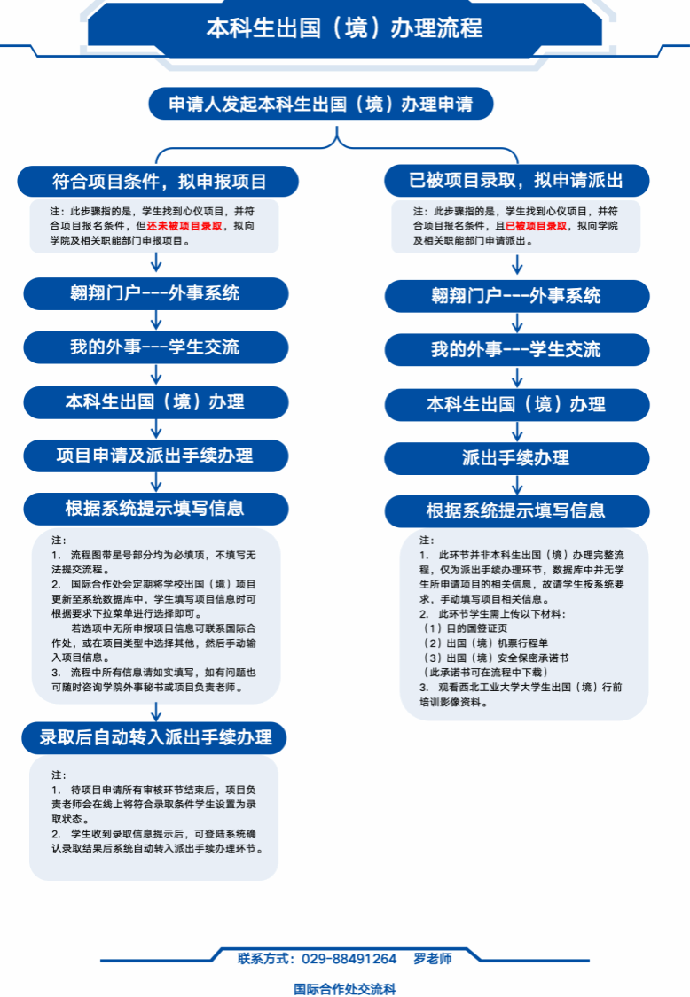
2.参照下图登陆翱翔门户-外事系统进行网上手续办理。

十一、项目联系人
①2026世界杯官方合作网站 2026世界杯官方合作网站:
宋佳音 17782843270
②项目方:
尤老师 18359240175(微信同号)
十二、项目答疑群

文/图:宋佳音
编辑:汤尹雯
审核:程茵