一、项目名称:2024年2026世界杯官方合作网站英国曼彻斯特大学暑期公司
二、项目外方高校:英国曼彻斯特大学
三、外方高校简介:
曼彻斯特大学(The University of Manchester),简称曼大,是一所门类齐全、科系众多的英国公立综合性大学,位于英国中北部的第二大城市曼彻斯特。曼大是由始建于1824年的曼彻斯特理工大学和始建于1851年的曼彻斯特维多利亚大学合并而成,今年恰逢建校200年。世界上很多重大科研成果都出自这里,如原子的分裂、第一台可存储程序计算机的发明以及石墨烯的发现等。曼大的教学质量始终位居英国教学质量评估前列。每年的世界大学排名也稳居全球前列。员工包括25位诺贝尔奖得主等行业领军人物。曼大也是大学研究协会(URA)的成员之一,该协会是由全球89所顶尖研究型大学组成的校际联盟。曼大在英国乃至全球都享有极高的声誉,在2024年QS世界大学排名英国第5位、全球第32位(历届最高世界排名全球第26名)。曼大物理系是世界上排名最高的物理系之一,员工及教职员中诞生了13位诺贝尔奖得主。曼大材料系是欧洲最大的材料工程系,也是欧洲最大的材料科学、时装与纺织研究和教学中心,在材料学领域的“科研力量”位居全英第一。公司所有材料科学课程均获得英国材料、矿物和采矿学会(IOM3)的认证。
四、项目合作背景
公司依托曼彻斯特大学的学科优势,以“课题研究”+“职业规划指导”和“名企参访+社会热点实践”的形式开展本次暑期研学活动。
五、项目时间
2024年7月14日-2024年7月26日
六、项目费用
人民币30720元/人
费用包含课程、签证辅助、行前培训及保险、住宿、接送机交通与活动费用等。
七、项目亮点
1.本项目以一带多,以点带面,多视点、宽口径了解英国高校。以曼彻斯特大学为中心,辐射周边利物浦大学、伯明翰大学、诺丁汉大学等5所英国知名高校,利用有限时间在多所名校参观学习,培养员工对英国社会文化的深入了解,提升员工的跨文化交际能力与国际竞争力。
2. 本项目邀请各大学材料、物理、化学、工程相关学科教授和大学国际部专员参与专题讲座,让同学们深入了解英国著名高校相关学科的研究前沿和著名实验室的先进设备和优良科研环境,接触相关高校教授及其研究团队,提高独立思考能力、批判性思维能力、演讲能力、团队协作以及领导能力等。
3. 有机会与曼彻斯特大学的教授建立稳定的联系,不仅此次在国外进行课题探讨,在回国后也能继续交流相关学术问题。优秀营员还有机会获得曼彻斯特大学教授的推荐信,帮助他们申请研究生项目以及博士项目奖学金。此外,曼彻斯特大学教授也会回访2026世界杯官方合作网站,以期建立长期的官方合作机会。
4. 拓展对不同领域跨国企业的认知和了解,通过本项目平台与中国银行、北京建工、曼城商会等优秀企业及个人建立联系,为以后的国内外就业打下基础。
八、公司资助政策
欧美、大洋洲、非洲地区不超过10000元/生;
独联体国家不超过8000元/生;
亚洲地区不超过5000元/生。
注:每位同学一个自然年内仅可获得一次寒暑假项目资助。
九、公司配套资助政策
一次性资助5000元/人(后续计划增加,增加金额在商榷中)
十、项目联系人
宋佳音 17782843270
十一、项目报名方式
公司报名流程请咨询项目联系人。
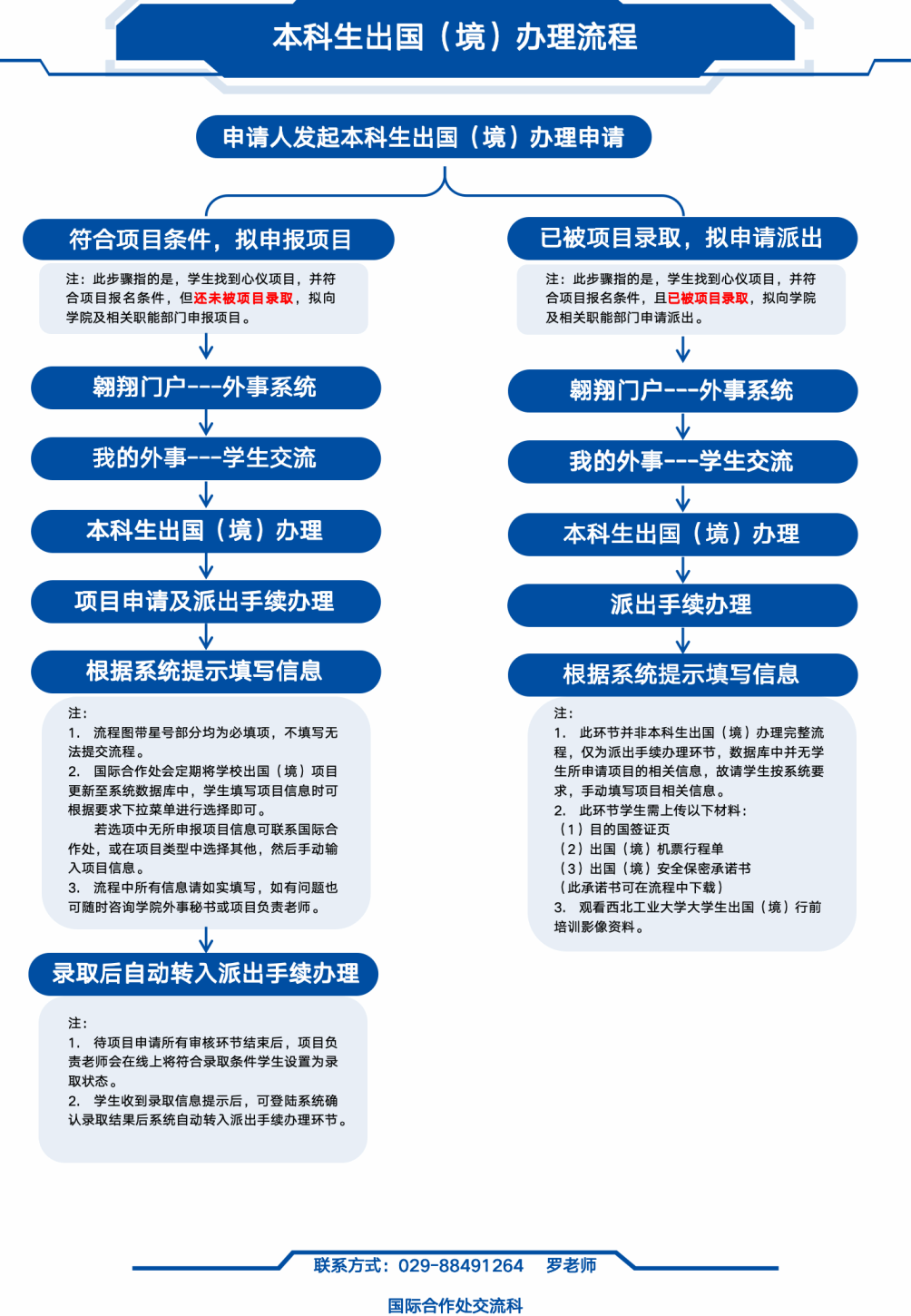
2.参照下图登陆翱翔门户-外事系统进行网上手续办理。

十二、项目答疑群

文字:宋佳音
审核:程 茵